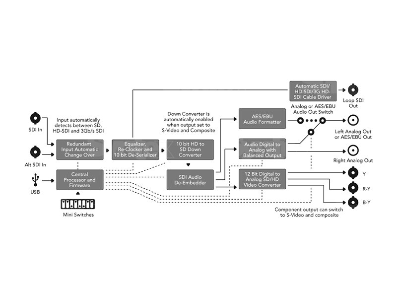
El producto ofrece todas las funciones necesarias para convertir datos SDI en una señal analógica por componentes SD/HD, incluyendo compatibilidad con los estándares PAL y NTSC, así como con audio AES/EBU simétrico y salida de audio analógica. El Mini Converter SDI to Analog permite conectar grabadoras Betacam SP o VHS, así como monitores analógicos. También…
El producto ofrece todas las funciones necesarias para convertir datos SDI en una señal analógica por componentes SD/HD, incluyendo compatibilidad con los estándares PAL y NTSC, así como con audio AES/EBU simétrico y salida de audio analógica. El Mini Converter SDI to Analog permite conectar grabadoras Betacam SP o VHS, así como monitores analógicos. También incluye funciones para la conversión descendente de vídeo HD-SDI a SD. ¡Versión SD/HD sin compatibilidad con 4K a un precio especial!

Los convertidores de mayor calidad:
Los convertidores de la serie Mini Converter de Blackmagic Design se encuentran entre los convertidores SDI de mayor calidad del mercado. Están fabricados con materiales y conectores de primera calidad y son compatibles con 3D, HD, 3G-SDI y (en los modelos «4K») también con los modernos estándares 6G-SDI. Tanto si necesitas convertir desde o hacia el estándar SDI, convertir diferentes normas de vídeo SDI o distribuir una señal SDI, los convertidores Mini Converter te ofrecen una solución de calidad, fiable y asequible. Todos los convertidores de la serie Mini Converter proporcionan un jitter SDI mínimo y admiten re-clocking, por lo que puedes utilizar cables SDI largos manteniendo una alta calidad de imagen.
: fáciles de usarLos estudios de televisión o de posproducción y otros entornos profesionales de A/V se basan en equipos y cableado de tipo SDI. Por eso es muy importante que, al convertir la señal SDI, se mantenga la máxima calidad de imagen y sonido. Los Mini Converters son compactos, económicos y fáciles de usar. Los ajustes se pueden modificar fácilmente mediante interruptores miniatura siguiendo el diagrama situado en el cuerpo del dispositivo o las instrucciones del manual de usuario. Los Mini Converters también utilizan cableado estándar, por lo que puede ahorrar costes utilizando sus propios cables.
El ayudante ideal:
Los convertidores de la serie Mini Converter detectan automáticamente la señal en las entradas y seleccionan el estándar correspondiente. Además de los interruptores en miniatura, también puede utilizar el software Converter Utility incluido para cambiar sus ajustes. Una vez conectado el dispositivo Mini Converter a cualquier ordenador con sistema Mac OS X o Windows y con interfaz USB 2.0, se puede actualizar el firmware con la misma facilidad. Gracias a su alta calidad de conversión y a su facilidad de uso, los productos Mini Converter son el asistente ideal para los técnicos del sector televisivo o de la posproducción.

| Fabricante: | Blackmagic Design |
| Categoría: | Convertidores de señal |
| Fuente | SDI |
| Cil | Analógico |